Instance Verification Kit (IVK)
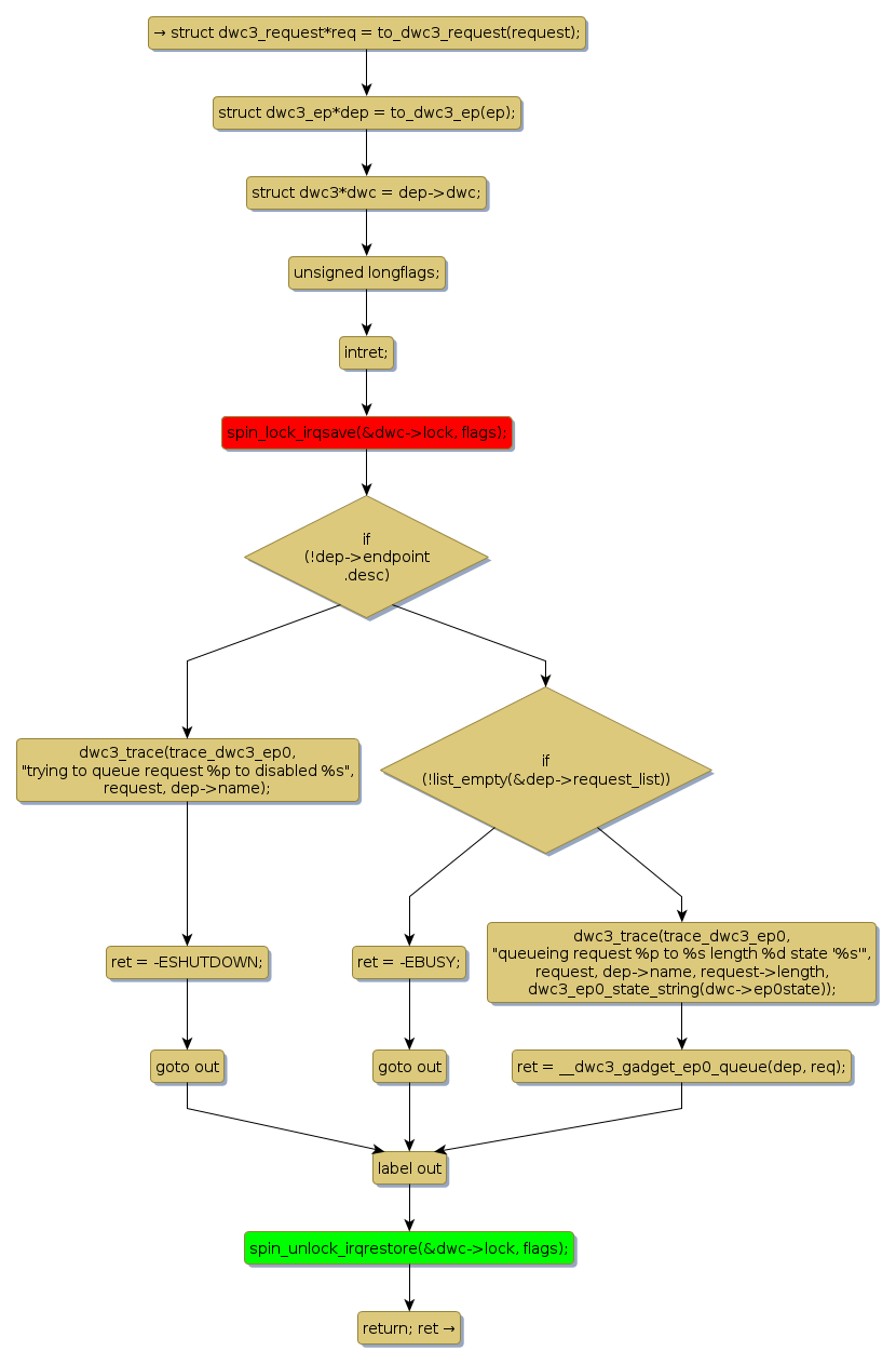
spin lock @ [6359+37+/linux-3.19-rc1/drivers/usb/dwc3/ep0.c]
Instance Signature: lock
|
The Matching Pair Graph:
|
|
Function Name
|
Control Flow Graph (CFG)
|
Events Flow Graph (EFG)
|
Source Correspondence
|
|
dwc3_gadget_ep0_queue
|
|
|
[6099+21+/linux-3.19-rc1/drivers/usb/dwc3/ep0.c]
|